toppic
当前位置: 首页> 科幻小说小说> 美国学者发现乳腺癌HER2表达可自行发生转化

美国学者发现乳腺癌HER2表达可自行发生转化

2021-06-23 09:29:55



  2016年8月24日,英国《自然》在线发表美国麻省总医院(马萨诸塞州综合医院)、哈佛大学医学院、霍华德休斯医学研究所的研究报告,发现乳腺癌的分子特征可自行变化的,这导致乳腺癌有混合的细胞群体,需要用不同类型的药物进行治疗。


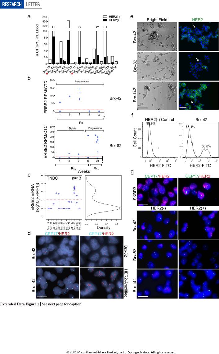
  该研究从原本鉴定为雌激素受体(ER)阳性/HER2阴性乳腺癌患者的血液样本中发现了HER2阳性和HER2阴性的混合循环肿瘤细胞(CTC),还发现这类肿瘤细胞能够自行在HER2阳性和阴性之间变换,这有助于肿瘤的发展和耐药,并且已经在小鼠中展示了治疗类型,这可能对于那些难治性乳腺癌患者非常有用。


  HER2阴性患者中检测到阳性乳腺癌细胞


  肿瘤的分子异质性已成为近年来癌症治疗中的棘手问题,需要使用多种药物,特别是靶向所有不同的促进肿瘤生长的细胞群。HER2是重要的乳腺癌预后判断因子,HER2阳性(过表达或扩增)的乳腺癌,其临床特点和生物学行为有特殊表现,治疗模式也与其他类型的乳腺癌有很大的区别。普遍认为HER2阴性乳腺癌较易治愈,而HER2阳性如同晚期癌症一样凶险。


  该研究分析了个体患者肿瘤HER2表达差异,及其如何影响肿瘤生长和治疗。运用麻省总医院医学工程中心开发的从血液中分离CTC的微流控装置(CTC-iChip),在18例ER阳性/HER2阴性乳腺癌治疗后出现转移患者中的16例样本中,都找到了既有HER2阳性也有HER2阴性CTC。


  从ER阳性/HER2阴性乳腺癌患者中分离后生长在培养基中的CTC也显示同样的HER2表达趋势,有些肿瘤细胞表达HER2而有些不表达。进一步检测这些HER2阳性肿瘤细胞显示若干生长信号通路蛋白质表达升高,但HER2表达没有在HER2增强的原代肿瘤中那么高。


  紫杉醇和γ-分泌酶抑制剂联合治疗能抑制两种细胞


  用HER2抑制剂治疗这些HER2阳性CTC不比HER2阴性CTC更敏感,但是HER2抑制剂联合胰岛素样生长因子受体1(IGFR1)抑制剂治疗对HER2阳性CTC是有毒性作用。与此相反,HER2阴性CTC在Notch生长信号通路与对应DNA损伤通路的蛋白质表达量升高。这些差异体现在HER2阳性CTC增殖得更快,并对标准化疗药物治疗有反应,而HER2阴性CTC对化疗药物有更多耐药,但对已知抑制Notch信号通路的γ-分泌酶抑制剂敏感。


  将HER2阳性或HER2阴性乳腺癌细胞注射到小鼠乳腺组织,导致两种类型细胞的肿瘤同时生长。用化疗药物紫杉醇处理HER2阳性为主的肿瘤,可导致肿瘤快速缩小,之后出现大量HER2阴性肿瘤细胞并复发,而紫杉醇处理这些大量HER2阴性肿瘤细胞并无任何效果。紫杉醇联合γ-分泌酶抑制剂治疗HER2阳性和HER2阴性肿瘤细胞混合物诱导肿瘤生长的小鼠,可显著延迟肿瘤复发,表明了联合治疗策略消除混合肿瘤细胞群体的潜在效果。


  因此,这两类肿瘤细胞能够来回转换,突显了能够同时靶向两个细胞群体药物治疗肿瘤的重要性,将来需要进一步研究引起该转换的机制。


Nature. 2016 Aug 24. [Epub ahead of print]


HER2 expression identifies dynamic functional states within circulating breast cancer cells.


Jordan NV, Bardia A, Wittner BS, Benes C, Ligorio M, Zheng Y, Yu M, Sundaresan TK, Licausi JA, Desai R, O'Keefe RM, Ebright RY, Boukhali M, Sil S, Onozato ML, Iafrate AJ, Kapur R, Sgroi D, Ting DT, Toner M, Ramaswamy S, Haas W, Maheswaran S, Haber DA.


Massachusetts General Hospital Cancer Center, Charlestown, Massachusetts 02129, USA; Harvard Medical School, Boston, Massachusetts 02114, USA; Howard Hughes Medical Institute, Chevy Chase, Maryland 20815, USA.


Circulating tumour cells in women with advanced oestrogen-receptor (ER)-positive/human epidermal growth factor receptor 2 (HER2)-negative breast cancer acquire a HER2-positive subpopulation after multiple courses of therapy. In contrast to HER2-amplified primary breast cancer, which is highly sensitive to HER2-targeted therapy, the clinical significance of acquired HER2 heterogeneity during the evolution of metastatic breast cancer is unknown. Here we analyse circulating tumour cells from 19 women with ER+/HER2- primary tumours, 84% of whom had acquired circulating tumour cells expressing HER2. Cultured circulating tumour cells maintain discrete HER2+ and HER2- subpopulations: HER2+ circulating tumour cells are more proliferative but not addicted to HER2, consistent with activation of multiple signalling pathways; HER2- circulating tumour cells show activation of Notch and DNA damage pathways, exhibiting resistance to cytotoxic chemotherapy, but sensitivity to Notch inhibition. HER2+ and HER2- circulating tumour cells interconvert spontaneously, with cells of one phenotype producing daughters of the opposite within four cell doublings. Although HER2+ and HER2- circulating tumour cells have comparable tumour initiating potential, differential proliferation favours the HER2+ state, while oxidative stress or cytotoxic chemotherapy enhances transition to the HER2- phenotype. Simultaneous treatment with paclitaxel and Notch inhibitors achieves sustained suppression of tumorigenesis in orthotopic circulating tumour cell-derived tumour models. Together, these results point to distinct yet interconverting phenotypes within patient-derived circulating tumour cells, contributing to progression of breast cancer and acquisition of drug resistance.


PMID: 27556950


DOI: 10.1038/nature19328

















友情链接