toppic
当前位置: 首页> 奇幻小说> 2017复习精要药二|解热、镇痛、抗炎药及抗痛风药(1)

2017复习精要药二|解热、镇痛、抗炎药及抗痛风药(1)

2020-11-03 10:05:36

主编:季晖  龚晓健

为了让大家掌握最新的复习资料,药师在线(ID:iyaoshi)将在周一至周六为大家推出《2017国家执业药师考试复习精要》,其中由于法规科目尚未出版,我们暂时不做更新,周日我们为大家准备了《2017国家执业药师考试通关必做2000题》,而2016年高频易错考点及口袋书以后将不再更新!祝大家复习顺利!

为帮助各位考生在紧张的工作之余获得良好的备考效果, 我们邀请具有丰富考前辅导经验的专家、 讲师组成团队,精心编写了 “2017 国家执业药师考试复习精要” 丛书。本丛书是在研究各科目历年考试命题思路的基础上,参照相应的

«国家执业药师考试指南» (第七版2017) 编写而成。


本丛书各分册按专题精讲的形式编写,设计有 “精要知识导图” “命题思路” “知识精讲” “经典真题” “实战练习” 等版块,有针对性地精讲新指南的重要内容。各版块功能特色在于:


1. “精要知识导图” 在每讲开篇处, 用组织结构图的形式梳理归纳本讲的知识体系, 以使考生对该讲的主要考点内容了然于心。


2. “命题思路” 在分析历年考试真题的基础上,判断和总结实际考试中对该讲内容考查的比重情况,结合多年的考前辅导经验,指出相关内容复习的重点、 难点及重要程度。


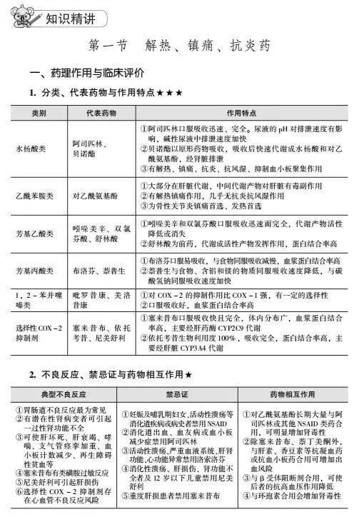
3.“知识精讲” 是每讲的主干部分, 融入编者多年的教学培训经验、 解题技巧, 以表格、 挂线图、 线条图及文字等多种形式, 简明直观地讲解相关知识点, 帮助考生快速掌握重要的和易混淆的内容。所附 “经典真题” 帮助考生熟悉相关知识的考查方式。


4. “实战练习” 紧随每讲之后,根据该讲内容繁简和在考试中所占比重,设计有数量不等的题目, 以强化考生对该讲相关知识的应用和掌握。


本丛书内容精练,记练结合, 为考生提供权威且详尽、针对性强的专业考前辅导,让你的复习备考事半功倍。



友情链接